新着情報
- 2026/04/16
- 共通
- 吹奏楽部
- 部活動
- 課外活動
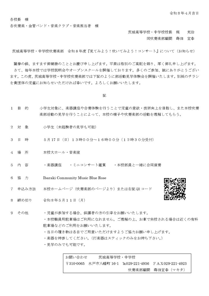
【吹奏楽部】☆小学生対象 令和8年度「見てみよう!吹いてみよう!コンサート」のお知らせ
5月17日(日)に小学生対象に「見てみよう!吹いてみよう!コンサート」を開催します。当日は、Ibaraki Community Music Blue Roseのメンバーによる楽器講座も開催します。最後には本校生徒と一緒に演奏できればと思います。ぜひご参加ください。前回参加いただいたみなさんから、「参加してよかった」とのお声もいただいております。楽器未経験者は見学のみでも大丈夫です。
申し込み締め切り日は、令和8年5月11日(月)。限定40組としますので、定員になり次第、締め切らさせていただきます。
・保護者の方の引率をお願いいたします。保護者の方もご一緒に見学できます。
・本校職員用駐車場はご利用になれません。ご理解の上、お車で来校される場合は近くの有料駐車場などのご利用をお願いいたします。
・当日の履き物は各自でご用意いただけますようご協力お願い申し上げます。
・楽器を持参してください。(打楽器はスティックのみをお持ち下さい。)
・見学のみでも可能です。
申込みはこちらから


